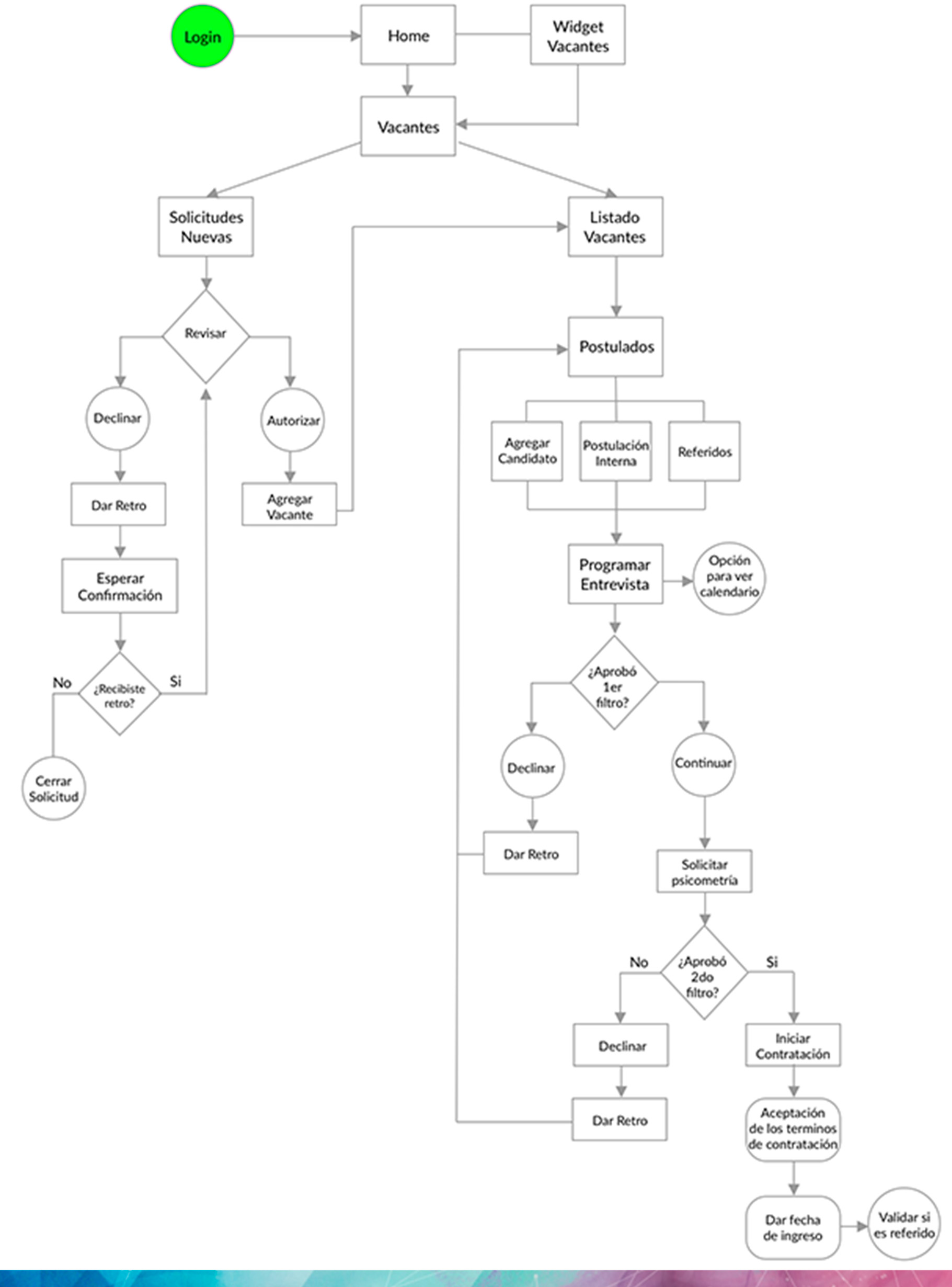
Learning Management System

Forward Company

Description

Forward is a B2B company with an LMS platform with tailored solutions. I was part of the development team; my job was designing new features the platform would have (such as a career plan, incentives, product credits, etc). The company was primarily focused on being intuitive and complying with usability, but it lost sight of the end user. I implemented contextual research to gather information, create with the user needs in mind, and analyze quantitative data to build better experiences for our users.

LMS - Tailored solutions for companies.